AIツールの進化が加速する中で注目を集めているのが「Manus AI」です。従来のChatGPTのような対話型AIとは異なり、Manus AIは自律型AIエージェントとして動作し、目的達成のために複数のタスクを自動的に実行できるのが大きな特徴です。
本記事では、Manus AIの基本的な使い方から、プロンプト作成のコツ、具体的な活用事例、便利な機能、注意点、料金体系までをわかりやすく解説していきます。
「実際にどんなことができるのか?」「どのように使えば効果的なのか?」を具体的に知りたい方は、ぜひ最後までチェックしてみてください!
📖この記事のポイント
- 登録から操作画面の構造まで徹底解説
- Manus AIは無料でも利用可能
- スライド生成からwebサイト構築やコーディングも可能
- AIエージェントであるManus AIを業務や副業に活用しよう
- たった2時間の無料セミナーで会社に依存しない働き方&AIスキルを身につけられる!
- 今すぐ申し込めば、すぐに月収10万円UPを目指すための超有料級の12大特典も無料でもらえる!
\ 累計受講者10万人突破 /
無料特典を今すぐ受け取るAIエージェントとしてのManus AIの凄さとは?
Manus AIをSNSなどで耳にすることが増えてきていると思います。なぜManus AIは最近話題になっているのかを特徴と一緒に解説していきます!
今までのAIと何が違う?
Manus AIは、単なる文章生成ツールではなく「自律型AIエージェント」として動作します。
通常のAIは「質問に答える」「文章を生成する」といった単発のタスクが中心ですが、Manus AIは一度タスクを設定すると 目的達成に向けて複数のステップを自動で実行してくれるのが大きな特徴です。
例えば「市場調査をしてレポートにまとめて」と指示すると、関連するデータを収集し、分析結果を整理し、最終的に見やすいレポート形式で出力してくれます。つまり、人間がいちいち段取りを考えなくても、AI自身が流れを設計してくれます!
Manus AIの具体的な特徴を紹介
Manus AIができることは非常に幅広く、具体的に以下のようなことが可能です。
- ECサイトでの自動購入: Amazonや楽天といった主要なECサイトにおいて、ユーザーがあらかじめ設定した条件(価格、在庫状況、販売開始時刻など)に合致する商品をAIが自動で検知し、瞬時に注文を完了させることが可能です。
- コードの作成からテスト実行まで自動化: Python、JavaScript、など、様々なプログラミング言語に対応し、ユーザーの指示に基づいてコードを生成します。さらに、生成されたコードのコンパイル、実行、デバッグまでを一貫して自動化できます。
- ドキュメント・スライド生成: 報告書、企画書、プレゼンテーション資料、議事録など、あらゆるビジネスドキュメントをAIが自動で作成します。Web上の情報収集、データ分析、テキストの要約、図表の作成、デザインの適用まで、一連の作業を自動で行ってくれます。
- 市場調査・競合分析: インターネット上の膨大な情報(ニュース記事、SNS、フォーラム、専門サイトなど)をAIが自動で収集・分析し、特定の市場動向、顧客のニーズ、競合他社の戦略などを詳細なレポートにまとめることができます。
- Webサイトの自動構築: プロンプト(指示文)を入力するだけで、ランディングページ(LP)やブログサイト、企業の公式サイトなど、様々なWebサイトを自動で生成します。デザインテンプレートの選択、コンテンツの生成、画像や動画の配置、SEO対策まで、Webサイト構築に必要な工程を自動で行ってくれます。
これらの機能を通じて、Manus AIは単に情報を「考える」だけでなく、その思考に基づいた「行動」までをAI自身で実行することが可能です!
たった2時間の無料セミナーで
会社に依存しない働き方&AIスキル
を身につけられる!
今すぐ申し込めば、すぐに
月収10万円UPを目指すための
超有料級の12大特典も無料!
Manus AIは無料でも利用可能!料金プランについて詳しく解説
Manus AIを無料で試してみたい方、具体的な料金プランについて知りたい方向けに以下で分かりやすく解説していきます!
Manus AIは無料でどこまでできる?
Manus AIは無料でエージェント機能を利用可能です。具体的に無料でどこまでのことができるのか気になる方も多いと思いますので以下で具体的に解説していきます!
- 調査→分析→レポート作成といった自立したタスク実行
- スライド資料の自動生成
- 調査のうえ旅行プランを生成
- Webサイトの作成
などといったAIエージェントならではの基本的なタスクをこなすことができます。ただし、無料プランでは動画生成やその他の重たいタスクは制限があり実行できないことがあります。あくまで、AIエージェントを試してみたい方向けのプランといえるでしょう。
Manus AIの料金プランについて解説
Manus AIには目的によって選択できる幅広いプランが用意されています。
具体的には、無料で使える「Freeプラン」、日常的に活用できる「Basicプラン」、研究や業務利用向けの「Plusプラン」、そして企業や大規模利用向けの「Proプラン」があります。個人で実用的に使うならBasicあたりが現実的な選択肢となるでしょう。以下はManus AIのプランごとの比較表です!
| Free | Basic | Plus | Pro | |
| 月額 | 0$ | 19$ | 39$ | 199$ |
| 毎日付与クレジット | 300 | 300 | 300 | 無限 |
| 毎月付与クレジット | 0 | 1900 | 3900 | 無限 |
| 品質モードへのアクセス | × | 〇 | 〇 | 〇 |
| スケジュールタスク | 1件 | 2件 | 3件 | 10件 |
| 同時実行タスク | 1個 | 2個 | 3個 | 10個 |
Manus AIの料金プランについて詳しく知りたい方は以下を参照してください。
たった2時間のChatGPT完全入門無料セミナーで ChatGPTをフル活用するためのAIスキルを身につけられる!
今すぐ申し込めば、すぐに
ChatGPTをマスターするための
超有料級の12大特典も無料!
Manus AI のクレジット制について
Manus AIを使う上で最も重要なのが「クレジット制」です。各プランで付与されるクレジットを消費して、動画生成やタスク実行を行います。他のAIサービスとシステムが少し違うこともあるので以下で詳しく解説していきます!
Manus AI のクレジットのルールとは?
Manus AIのクレジットは、毎日または毎月プランに応じて付与されます。使い切った場合は追加購入も可能です。
ただし、Manus AIのクレジットには種類によって有効期限があり、翌月になると再びリセットされ、新しいクレジットが付与されるという仕組みになっています。具体的には以下のようなルールになっています。
他のAIサービスに比べて少しシステムが複雑といえるでしょう。
| イベントクレジット | デイリークレジット | マンスリークレジット | アドオンクレジット | 無料クレジット | |
| 有効期限 | イベント終了まで | 当日まで | 1か月 | 無期限 | 無期限 |
| 付与タイミング | 条件達成時 | 毎日 | 毎月 | 購入時 | 初回招待時など |
| 消費順序 | 1番目 | 2番目 | 3番目 | 4番目 | 5番目 |
| Freeプランの付与数 | イベント次第 | 300 | 0 | 購入次第 | 状況次第 |
| Basicプランの付与数 | イベント次第 | 300 | 1900 | 購入次第 | 状況次第 |
| Plusプラン | イベント次第 | 300 | 3900 | 購入次第 | 状況次第 |
| Proプランの付与数 | イベント次第 | 無限 | 無限 | 購入次第 | 状況次第 |
Manus AI のクレジット消費の相場
貰えるクレジット数が分かっても実際どのくらい消費するの?と思う方も多いと思いますので以下でクレジット消費の相場を解説していきます!以下は代表的な作業と消費クレジットの例です。
- 動画生成(5秒/720p):約250クレジット
- 旅行プラン作成:約50クレジット
- スライド自動生成(10ページ程度):約200クレジット
- 簡単なアプリ制作:約900クレジット
- リストアップ(1000社):約1600クレジット
簡単なプラン作成などであれば少ない消費で済みますが、研修用の長尺動画や大規模な資料生成、リストアップではそれなりのクレジットを見積もっておく必要があります。
事前に実際どのくらいクレジットが消費されるかを知っておくことによって最適なプランを選ぶことができるでしょう!
【初心者向け】Manus AIの登録から使い方までステップ解説
この記事を読んでいる方は、まだManus AIを使ったことがないという方が大半だと思いますので、ここではManus AIの基本的な利用方法やUIの構造について解説していきます!
ステップ① アカウント作成とログイン方法
Manus AIの登録は以下の方法で簡単に行うことができます。
- 公式サイトにManus AIアクセスし、「始める」をクリック
※他人からの招待コードがある場合にはそこから登録してください。 - メールアドレスまたはGoogleアカウント等で登録
- 確認メールから認証を行いログイン
→ 登録自体は数分で完了します。
ステップ② 基本操作とタスク作成画面の見方
操作自体は他のAIと同じく簡単にできます。プロンプト入力欄にManus AIにやってほしいことを入力すればOKです!
タスク作成画面はシンプルで直感的に使えるUIになっており、以下のような要素で構成されています。重要な部分だけ詳しく説明していきます!
- プロンプト入力欄:Manus AIにやってほしい内容を記入
- テンプレート欄:画像生成・スライド・ウェブサイトなど用途に応じて選択可能
- ファイルアップロード:ドキュメントファイルや画像などをManus AIに渡す際に使用
- AIタイプ選択:適応型・エージェント・チャット型の3つから選択可能
- クレジット欄:現在の保有クレジット数を確認可能

【実践】Manus AIの具体的な活用事例とプロンプトを5つ紹介
具体的にManus AIはどのようなタスクが実行可能なのかをプロンプトと実行結果を載せて解説していきます!
市場調査
プロンプト
2025年の国内SaaS市場の動向を分析し、競合の特徴を整理してください
生成結果



このようにたった1文のプロンプトのみでManus AI 自身で調査→分析→レポート化を行いファイルで提出してくれます。
スライド生成
プロンプト例
高校生向けに、地球温暖化の原因と影響について解説するスライドを5枚作成してください。図や箇条書きを交えてわかりやすく。
生成結果





このように、ターゲットやスライドのイメージを伝えるだけで、Manus AI が自動的にわかりやすいスライドを生成してくれます。さらに修正指示も柔軟に受け付けるため、「作って終わり」ではなく、実際に使える完成度の高い資料を短時間で仕上げられるのが魅力となっています!
Webサイト生成
プロンプト例
manus ai 危険性 に関するwebサイトを作成してください
生成結果

今までは個人で制作するには専門知識が必要だったWebサイトも、Manus AI なら誰でも短時間で生成可能です。しかもレイアウトやGUIまである程度整っており、ゼロから作るよりもはるかに効率的に公開レベルのサイトを準備できる点は大きな強みといえるでしょう!
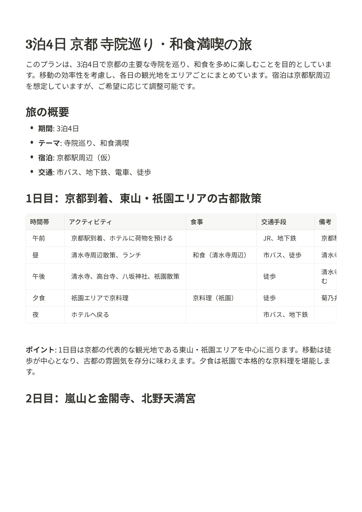
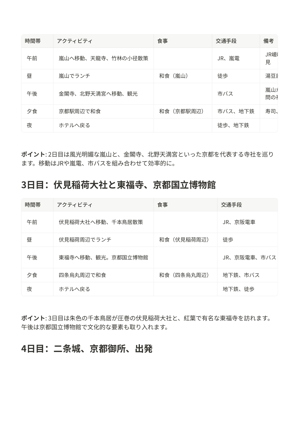
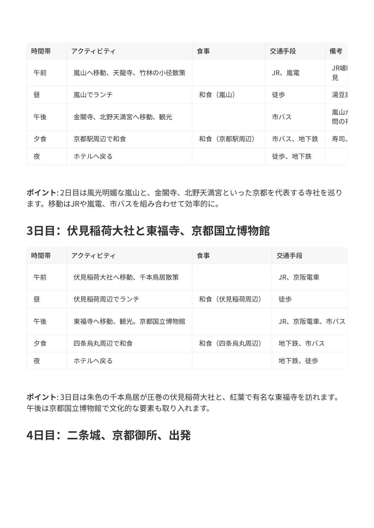
旅行プラン生成
プロンプト例
3泊4日で京都旅行。寺院巡り中心で、食事は和食多めで旅行プランを立ててください
生成結果



このように、旅行の希望条件を伝えるだけでManus AI が自動的に調査からプラン作成まで行ってくれます。自分では思いつかないスポットや効率的な日程も提案してくれるため、旅行の下準備にかかる時間を大幅に節約しつつ、満足度の高い計画を立てられるのが大きな魅力です!
※一部表が途切れていますが、実際にはGoogle ドキュメントファイルで表を横にスライドできます。
Pythonコードの構築と実行
プロンプト
pythonでフィボナッチ数列を出力するコードを生成し、実行からデバックまで行ってください。
生成結果
def fibonacci(n):
if n <= 0:
return []
elif n == 1:
return [0]
else:
list_fib = [0, 1]
while len(list_fib) < n:
next_fib = list_fib[-1] + list_fib[-2]
list_fib.append(next_fib)
return list_fib
if __name__ == "__main__":
num_terms = 10
result = fibonacci(num_terms)
print(f"フィボナッチ数列({num_terms}項まで): {result}")
コードの実行結果
フィボナッチ数列(10項まで): [0, 1, 1, 2, 3, 5, 8, 13, 21, 34]
このようにコードの自動生成とサンドボックス環境での実行からデバッグまでも行ってくれます。他のAIとは違い、デバッグまでManus AIが行ってくれるのでPythonを扱う人にとって非常に作業を効率化できる機能だと思います!
Manus AI を使用する際の注意点を解説
Manus AIはAIエージェントとして様々なことを自動で実行可能ですが、その分リスクも伴います。以下ではManus AIを利用する上での基本的な注意点を解説していきます!
注意点①|生成結果は必ず人の目で確認する
Manus AIは非常に高精度ですが、情報の正確性を100%保証するものではありません。
例えば、スライドを生成した際にグラフのデータが誤りであったり、各スライドのサイズが揃っていなかったりというミスがあります。特に市場調査やレポート生成では誤りや古い情報が混ざる可能性があるため、人による最終チェックは必須といえるでしょう。
注意点②|重要な機密情報や個人情報を入力しない
Manus AIは、クラウドベースで自立的に動作する特性上、情報漏洩のリスクがゼロではありません。
そのため、企業秘密、顧客情報、個人情報(氏名、住所、連絡先など)、あるいは個人のプライバシーに関わるデリケートな情報(健康状態、金融情報など)といった機密性の高い情報は、入力しないようにしましょう。
このリスクは、AIエージェントというサービスの性質上避けられない側面があるため、利用者は各自で情報漏洩のリスクを認識し、適切な対策をとるべきといえるでしょう。
Manus AIの危険性について知りたい方は以下の記事を参考にしてください。
Manus AIのよくある質問
Manus AIを利用するにあたってよくある質問を以下でまとめました!
- Q日本語で利用できる?
- A
もちろん他のAIと同様にManus AIも日本語で利用することができます。
- Q商用利用できる?
- A
Manus AIで生成された内容はすべて商用利用することができます!ただし、著作権や情報の正確性などは利用者自身でしっかりと確認するようにしましょう。
- Q招待コードは今も必要?
- A
以前は招待コードを持っている人しかManus AIを利用することはできませんでしたが、現在は招待コード不要で誰でも利用可能です
- Q学割プランはある?
- A
以前は特定の大学に対して学割を行っていましたが、現在は学割プランは無くなってしまっています。その代わりにキャンパスプログラムという学生向けのキャンペーンを行っています。
- Qスマホでも使える?
- A
Manus AIはWebだけでなくスマホアプリもあり、クラウド上でデータが保存されているため、シームレスにスマホとパソコンの両方で利用可能です。
- Q思考時間が長い際は画面を閉じても大丈夫?
- A
Manus AIはクラウド上で動作するのでタスク実行中に画面を閉じても大丈夫です!また、タスク終了時には通知で知らせてくれる機能もあります。
まとめ:Manus AIはこんな人におすすめ
Manus AIは従来のAIのような「対話型AI」を超えた「自立型AIエージェント」として、人間の段取りを代わりに考え、実行まで担ってくれる点が最大の強みとなっています!
例えば、市場調査からレポート作成、スライド作成、Webサイト構築、料金プラン提案、動画生成、さらにはプログラムの自動生成と実行まで、多様なタスクをシームレスにこなします。
しかも無料プランから気軽に試せるので「まずはどんなものか触ってみたい」という方にもうってつけです。
以上より、Manus AIは以下のような人におすすめです。
- 学生・研究者:市場調査やレポート作成を効率化したい人
- ビジネスパーソン:資料作成や競合分析、アイデア整理を短時間で進めたい人
- エンジニア・クリエイター:コード生成やテスト実行、動画やWeb制作を効率化したい人
- 副業・フリーランス:企画書やサイト制作などのアウトプットを迅速に行いたい人
- AIに初めて触れる人:無料プランで気軽に試してみたい人
Manus AIはあなたの作業を丸ごと引き受ける「自律型AIエージェント」です。日々のタスクを効率化したい方は、ぜひ一度試してみてください。きっと「AIに任せられること」の幅広さに驚くはずです!
romptn ai厳選のおすすめ無料AIセミナーでは、AIの勉強法に不安を感じている方に向けた内容でオンラインセミナーを開催しています。
AIを使った副業の始め方や、収入を得るまでのロードマップについて解説しているほか、受講者の方には、ここでしか手に入らないおすすめのプロンプト集などの特典もプレゼント中です。
AIについて効率的に学ぶ方法や、業務での活用に関心がある方は、ぜひご参加ください。
\累計受講者10万人突破/




